Latihan Matematika Kelas IV KPK
# 8
Pilgan

KPK dari bilangan 56 dan 84 adalah ...

A

28

B

56

C

84

D

168

Pembahasan:

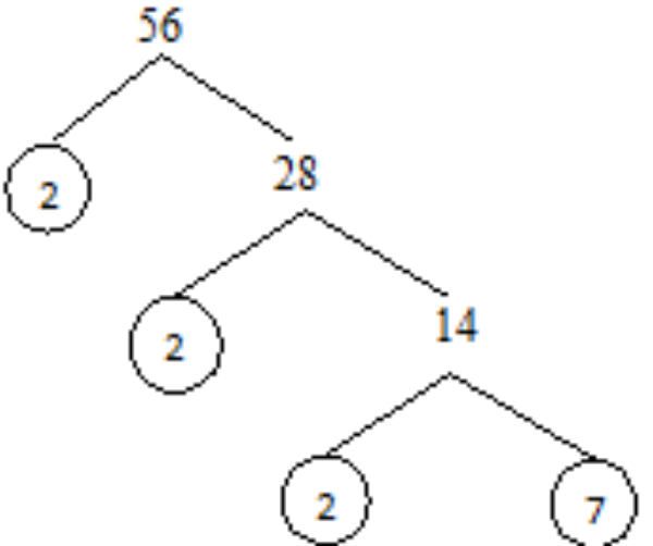
Cari faktorisasi prima dari 56 dan 84 :

dengan pohon faktor

Faktorisasi prima 56 = 23×\times 7

Faktorisasi prima 84 = 22 ×\times 3×\times 7

KPK dari 56 dan 84 = 23×\times 3×\times 7 =  8×3×7=168\ 8\times3\times7=168